Fim do CSOSN?
Moderador: Moderadores
- JoséQuintas
- Administrador

- Mensagens: 20415
- Registrado em: 26 Fev 2007 11:59
- Localização: São Paulo-SP
- Curtiram: 1 vez
Fim do CSOSN?
E pra quem não viu na nota técnica da reforma tributária.
outubro/2025
outubro/2025
José M. C. Quintas
Harbour 3.2, mingw, multithread, gtwvg, fivewin 25.12, dbfcdx, MySQL, ADOClass, PDFClass, SefazClass, (hwgui), (hmg3), (hmg extended), (oohg), PNotepad, ASP, (Linux/Flagship/harbour 3.2)
"The world is full of kings and queens, who blind our eyes and steal our dreams Its Heaven and Hell"
https://github.com/JoseQuintas/
Harbour 3.2, mingw, multithread, gtwvg, fivewin 25.12, dbfcdx, MySQL, ADOClass, PDFClass, SefazClass, (hwgui), (hmg3), (hmg extended), (oohg), PNotepad, ASP, (Linux/Flagship/harbour 3.2)
"The world is full of kings and queens, who blind our eyes and steal our dreams Its Heaven and Hell"
https://github.com/JoseQuintas/
- Jairo Maia
- Moderador
- Mensagens: 2820
- Registrado em: 16 Ago 2010 13:46
- Localização: Campinas-SP
- Curtiu: 2 vezes
Fim do CSOSN?
Sim. Mas entra em vigor em 2026. Veja:JoséQuintas escreveu:As coisas começam neste ano mesmo, talvez parcial.
2026 - Implantação do IBS e CBS;
2027 - Fim do IPI/PIS e COFINS, passa a ter apenas o IBS, e será criado o campo IS (Imposto seletivo);
2029 - ICMS começa a ser reduzido, pasando para CBS (essa redução ainda será definida, o que continua com ICMS e o que passa pra CBS);
2033 - Implantação Plena da Reforma. Fim de ICMS e ISS. Até lá já terá sido definido o IVA.
Sim, para emissão de nota de serviço, prenche o Grupo do Município, para nota de venda de mercadoria, preenche o grupo da UF.JoséQuintas escreveu:Tem código Nacional, de UF e de município.
Ok, mas no meu entender quem fará isso será o cClassTrib.JoséQuintas escreveu:Venda, compra, transferência, etc. tem tributação diferente.
Aqui, não entendo assim. Específico para indústria (Produtos industrializados), será o IS (Imposto Seletivo), que será aplicado apenas a produtos industrializados.JoséQuintas escreveu:Esse ClassTrib tá mais pra atividade da empresa (pra serviço/pis/cofins) misturado com CEST/CBENEF/classificação de IVA/lei/etc
Mas lembrando também, que também estou "gatinhando" nisso tudo... Mas acho legal começar mesmo a trocar idéias...
Abraços, Jairo
Harbour / Clipper 5.2e - Blinker 7
(Não respondo dúvidas por MP ou E-mail. Por favor, não encaminhe via mensagem privada ou e-mail, dúvidas que podem ser compartilhadas com todos no fórum)
Harbour / Clipper 5.2e - Blinker 7
(Não respondo dúvidas por MP ou E-mail. Por favor, não encaminhe via mensagem privada ou e-mail, dúvidas que podem ser compartilhadas com todos no fórum)
- JoséQuintas
- Administrador

- Mensagens: 20415
- Registrado em: 26 Fev 2007 11:59
- Localização: São Paulo-SP
- Curtiram: 1 vez
Fim do CSOSN?
Acabo de falar com a contadora.
Segundo ela existe fase de transição.
Por um tempo vão ser transmitidos os dois, sendo o novo apenas como informalidade.
As empresas poderão escolher sobre oficializar ou não o recolhimento de imposto.
O cronograma é esse que mencionou, está longo, porque a mudança será grande, e o próprio governo quer acompanhar se não fez besteira e vai quebrar a cara.
Ela só vai ver sobre isso lá pra maio/junho, depois das obrigações de IRRF, SPED, etc.
Enquanto isso.... vamos preparando pras mudanças também informalmente.
Por isso o layout mostra tudo de uma vez, o novo e o velho ao mesmo tempo.
Nosso aplicativo terá que seguir isso: o novo e o velho ao mesmo tempo.
Complementando com sua tabela:
Ao que parece, impostos federais serão os primeiros da lista, pelo jeito de forma informal no início.
E devem sofrer mudanças, se não gostarem dos resultados.
Segundo ela existe fase de transição.
Por um tempo vão ser transmitidos os dois, sendo o novo apenas como informalidade.
As empresas poderão escolher sobre oficializar ou não o recolhimento de imposto.
O cronograma é esse que mencionou, está longo, porque a mudança será grande, e o próprio governo quer acompanhar se não fez besteira e vai quebrar a cara.
Ela só vai ver sobre isso lá pra maio/junho, depois das obrigações de IRRF, SPED, etc.
Enquanto isso.... vamos preparando pras mudanças também informalmente.
Por isso o layout mostra tudo de uma vez, o novo e o velho ao mesmo tempo.
Nosso aplicativo terá que seguir isso: o novo e o velho ao mesmo tempo.
Complementando com sua tabela:
Ao que parece, impostos federais serão os primeiros da lista, pelo jeito de forma informal no início.
E devem sofrer mudanças, se não gostarem dos resultados.
José M. C. Quintas
Harbour 3.2, mingw, multithread, gtwvg, fivewin 25.12, dbfcdx, MySQL, ADOClass, PDFClass, SefazClass, (hwgui), (hmg3), (hmg extended), (oohg), PNotepad, ASP, (Linux/Flagship/harbour 3.2)
"The world is full of kings and queens, who blind our eyes and steal our dreams Its Heaven and Hell"
https://github.com/JoseQuintas/
Harbour 3.2, mingw, multithread, gtwvg, fivewin 25.12, dbfcdx, MySQL, ADOClass, PDFClass, SefazClass, (hwgui), (hmg3), (hmg extended), (oohg), PNotepad, ASP, (Linux/Flagship/harbour 3.2)
"The world is full of kings and queens, who blind our eyes and steal our dreams Its Heaven and Hell"
https://github.com/JoseQuintas/
- JoséQuintas
- Administrador

- Mensagens: 20415
- Registrado em: 26 Fev 2007 11:59
- Localização: São Paulo-SP
- Curtiram: 1 vez
Fim do CSOSN?
Olhando isso, de CBS normal e CBS Mono, parece a mesma coisa do atual ST e Monofásico.
Por isso digo que parece a mesma merd. só estão mudando as moscas.
Por isso digo que parece a mesma merd. só estão mudando as moscas.
José M. C. Quintas
Harbour 3.2, mingw, multithread, gtwvg, fivewin 25.12, dbfcdx, MySQL, ADOClass, PDFClass, SefazClass, (hwgui), (hmg3), (hmg extended), (oohg), PNotepad, ASP, (Linux/Flagship/harbour 3.2)
"The world is full of kings and queens, who blind our eyes and steal our dreams Its Heaven and Hell"
https://github.com/JoseQuintas/
Harbour 3.2, mingw, multithread, gtwvg, fivewin 25.12, dbfcdx, MySQL, ADOClass, PDFClass, SefazClass, (hwgui), (hmg3), (hmg extended), (oohg), PNotepad, ASP, (Linux/Flagship/harbour 3.2)
"The world is full of kings and queens, who blind our eyes and steal our dreams Its Heaven and Hell"
https://github.com/JoseQuintas/
- JoséQuintas
- Administrador

- Mensagens: 20415
- Registrado em: 26 Fev 2007 11:59
- Localização: São Paulo-SP
- Curtiram: 1 vez
Fim do CSOSN?
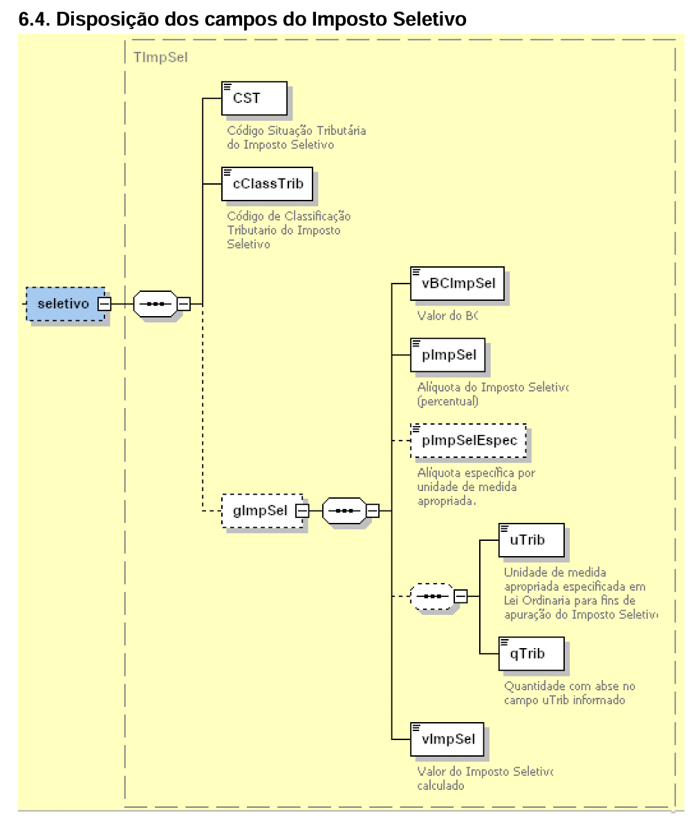
O imposto seletivo tá com cara do atual IVA, misturado com IPI, Pis e Cofins
José M. C. Quintas
Harbour 3.2, mingw, multithread, gtwvg, fivewin 25.12, dbfcdx, MySQL, ADOClass, PDFClass, SefazClass, (hwgui), (hmg3), (hmg extended), (oohg), PNotepad, ASP, (Linux/Flagship/harbour 3.2)
"The world is full of kings and queens, who blind our eyes and steal our dreams Its Heaven and Hell"
https://github.com/JoseQuintas/
Harbour 3.2, mingw, multithread, gtwvg, fivewin 25.12, dbfcdx, MySQL, ADOClass, PDFClass, SefazClass, (hwgui), (hmg3), (hmg extended), (oohg), PNotepad, ASP, (Linux/Flagship/harbour 3.2)
"The world is full of kings and queens, who blind our eyes and steal our dreams Its Heaven and Hell"
https://github.com/JoseQuintas/
- JoséQuintas
- Administrador

- Mensagens: 20415
- Registrado em: 26 Fev 2007 11:59
- Localização: São Paulo-SP
- Curtiram: 1 vez
Fim do CSOSN?
IBS tá com cara do ICMS, tem até redução
Devem inventar reduçào pro imposto seletivo também.
Devem inventar reduçào pro imposto seletivo também.
José M. C. Quintas
Harbour 3.2, mingw, multithread, gtwvg, fivewin 25.12, dbfcdx, MySQL, ADOClass, PDFClass, SefazClass, (hwgui), (hmg3), (hmg extended), (oohg), PNotepad, ASP, (Linux/Flagship/harbour 3.2)
"The world is full of kings and queens, who blind our eyes and steal our dreams Its Heaven and Hell"
https://github.com/JoseQuintas/
Harbour 3.2, mingw, multithread, gtwvg, fivewin 25.12, dbfcdx, MySQL, ADOClass, PDFClass, SefazClass, (hwgui), (hmg3), (hmg extended), (oohg), PNotepad, ASP, (Linux/Flagship/harbour 3.2)
"The world is full of kings and queens, who blind our eyes and steal our dreams Its Heaven and Hell"
https://github.com/JoseQuintas/
- JoséQuintas
- Administrador

- Mensagens: 20415
- Registrado em: 26 Fev 2007 11:59
- Localização: São Paulo-SP
- Curtiram: 1 vez
Fim do CSOSN?
Considerando FCP, ST, PIS, COFINS, DIFAL, pode ter bastante mudança ainda.
Talvez tenham até esquecido do DIFAL.
Olhando o passado, da outra vez, quando inventaram de fazer imposto único, surgiu o CPMF.
Talvez tenham até esquecido do DIFAL.
Olhando o passado, da outra vez, quando inventaram de fazer imposto único, surgiu o CPMF.
José M. C. Quintas
Harbour 3.2, mingw, multithread, gtwvg, fivewin 25.12, dbfcdx, MySQL, ADOClass, PDFClass, SefazClass, (hwgui), (hmg3), (hmg extended), (oohg), PNotepad, ASP, (Linux/Flagship/harbour 3.2)
"The world is full of kings and queens, who blind our eyes and steal our dreams Its Heaven and Hell"
https://github.com/JoseQuintas/
Harbour 3.2, mingw, multithread, gtwvg, fivewin 25.12, dbfcdx, MySQL, ADOClass, PDFClass, SefazClass, (hwgui), (hmg3), (hmg extended), (oohg), PNotepad, ASP, (Linux/Flagship/harbour 3.2)
"The world is full of kings and queens, who blind our eyes and steal our dreams Its Heaven and Hell"
https://github.com/JoseQuintas/
- JoséQuintas
- Administrador

- Mensagens: 20415
- Registrado em: 26 Fev 2007 11:59
- Localização: São Paulo-SP
- Curtiram: 1 vez
Fim do CSOSN?
Ia tentar adiantar alguma coisa, mas tá meio incerto, porque apenas joga os campos no layout, sem indicação de detalhes.
Na teoria pode parecer uma coisa e ser outra.
O que vejo é que vai dar trabalho cadastrar as tabelas, que deverá ser por parte do usuário.
É algo como indicar exatamente qual a lei que diz o que, nessa classificação fiscal.
Mas sabemos que tudo depende também de CFOP, provavelmente vão simplificar pra simples remessa, remessa de conserto, etc. criando algo genérico.
Ainda não olhei tudo.
Na teoria pode parecer uma coisa e ser outra.
O que vejo é que vai dar trabalho cadastrar as tabelas, que deverá ser por parte do usuário.
É algo como indicar exatamente qual a lei que diz o que, nessa classificação fiscal.
Mas sabemos que tudo depende também de CFOP, provavelmente vão simplificar pra simples remessa, remessa de conserto, etc. criando algo genérico.
Ainda não olhei tudo.
José M. C. Quintas
Harbour 3.2, mingw, multithread, gtwvg, fivewin 25.12, dbfcdx, MySQL, ADOClass, PDFClass, SefazClass, (hwgui), (hmg3), (hmg extended), (oohg), PNotepad, ASP, (Linux/Flagship/harbour 3.2)
"The world is full of kings and queens, who blind our eyes and steal our dreams Its Heaven and Hell"
https://github.com/JoseQuintas/
Harbour 3.2, mingw, multithread, gtwvg, fivewin 25.12, dbfcdx, MySQL, ADOClass, PDFClass, SefazClass, (hwgui), (hmg3), (hmg extended), (oohg), PNotepad, ASP, (Linux/Flagship/harbour 3.2)
"The world is full of kings and queens, who blind our eyes and steal our dreams Its Heaven and Hell"
https://github.com/JoseQuintas/
- JoséQuintas
- Administrador

- Mensagens: 20415
- Registrado em: 26 Fev 2007 11:59
- Localização: São Paulo-SP
- Curtiram: 1 vez
Fim do CSOSN?
É, tá no 410xxxxxx, atual 41
Exportação é tudo grátis, não paga nada.
Tá bom de atender somente o exterior.
Exportação é tudo grátis, não paga nada.
Tá bom de atender somente o exterior.
José M. C. Quintas
Harbour 3.2, mingw, multithread, gtwvg, fivewin 25.12, dbfcdx, MySQL, ADOClass, PDFClass, SefazClass, (hwgui), (hmg3), (hmg extended), (oohg), PNotepad, ASP, (Linux/Flagship/harbour 3.2)
"The world is full of kings and queens, who blind our eyes and steal our dreams Its Heaven and Hell"
https://github.com/JoseQuintas/
Harbour 3.2, mingw, multithread, gtwvg, fivewin 25.12, dbfcdx, MySQL, ADOClass, PDFClass, SefazClass, (hwgui), (hmg3), (hmg extended), (oohg), PNotepad, ASP, (Linux/Flagship/harbour 3.2)
"The world is full of kings and queens, who blind our eyes and steal our dreams Its Heaven and Hell"
https://github.com/JoseQuintas/
- JoséQuintas
- Administrador

- Mensagens: 20415
- Registrado em: 26 Fev 2007 11:59
- Localização: São Paulo-SP
- Curtiram: 1 vez
Fim do CSOSN?
Ué...
o percentual de mostura de biodiesel vém aumentando.
Não sabia que só existia importado.
CST do fabricante, vira esse 620001
CST 061 vira esse 620003
Esse outro não lembro dele, talvez da antiga Petrobrás que virou Vibra Enegia, que é a distribuidora.
Aliás... está sendo assim atualmente.
o percentual de mostura de biodiesel vém aumentando.
Não sabia que só existia importado.
CST do fabricante, vira esse 620001
CST 061 vira esse 620003
Esse outro não lembro dele, talvez da antiga Petrobrás que virou Vibra Enegia, que é a distribuidora.
Aliás... está sendo assim atualmente.
José M. C. Quintas
Harbour 3.2, mingw, multithread, gtwvg, fivewin 25.12, dbfcdx, MySQL, ADOClass, PDFClass, SefazClass, (hwgui), (hmg3), (hmg extended), (oohg), PNotepad, ASP, (Linux/Flagship/harbour 3.2)
"The world is full of kings and queens, who blind our eyes and steal our dreams Its Heaven and Hell"
https://github.com/JoseQuintas/
Harbour 3.2, mingw, multithread, gtwvg, fivewin 25.12, dbfcdx, MySQL, ADOClass, PDFClass, SefazClass, (hwgui), (hmg3), (hmg extended), (oohg), PNotepad, ASP, (Linux/Flagship/harbour 3.2)
"The world is full of kings and queens, who blind our eyes and steal our dreams Its Heaven and Hell"
https://github.com/JoseQuintas/
- JoséQuintas
- Administrador

- Mensagens: 20415
- Registrado em: 26 Fev 2007 11:59
- Localização: São Paulo-SP
- Curtiram: 1 vez
Fim do CSOSN?
Sei lá... pra mim parece tudo igual. a tabela deixa de ser única kkkk
O último será referente a software ?
Detalhe:
A suposta tabela única não tem alíquotas.
Podemos supor, pra começar:
- Tabela de CST/CBS com a lei correspondente
- Tabela de alíquotas por NCM
- Tabela de reduções por NCM
- Tabela de produtos com imposto seletivo/alíquotas por NCM
Pode simplificar sobre quantos impostos serão no final, mas pra chegar neles continua igual ou pior.
como vimos, não vai ser igual pra todas as UFs
algo sobre empresas do simples ? normal CST + lei, vai ter CST + lei do simples, o que resulta em CST diferente igual hoje
Vai simplificar o que mesmo ?
Parece que vão mudar as moscas, a merd. continua a mesma, mas... abutres no pedaço.
Com certeza papai noel não existe, e reforma pra facilitar também não existe.
O último será referente a software ?
Detalhe:
A suposta tabela única não tem alíquotas.
Podemos supor, pra começar:
- Tabela de CST/CBS com a lei correspondente
- Tabela de alíquotas por NCM
- Tabela de reduções por NCM
- Tabela de produtos com imposto seletivo/alíquotas por NCM
Pode simplificar sobre quantos impostos serão no final, mas pra chegar neles continua igual ou pior.
como vimos, não vai ser igual pra todas as UFs
algo sobre empresas do simples ? normal CST + lei, vai ter CST + lei do simples, o que resulta em CST diferente igual hoje
Vai simplificar o que mesmo ?
Parece que vão mudar as moscas, a merd. continua a mesma, mas... abutres no pedaço.
Com certeza papai noel não existe, e reforma pra facilitar também não existe.
José M. C. Quintas
Harbour 3.2, mingw, multithread, gtwvg, fivewin 25.12, dbfcdx, MySQL, ADOClass, PDFClass, SefazClass, (hwgui), (hmg3), (hmg extended), (oohg), PNotepad, ASP, (Linux/Flagship/harbour 3.2)
"The world is full of kings and queens, who blind our eyes and steal our dreams Its Heaven and Hell"
https://github.com/JoseQuintas/
Harbour 3.2, mingw, multithread, gtwvg, fivewin 25.12, dbfcdx, MySQL, ADOClass, PDFClass, SefazClass, (hwgui), (hmg3), (hmg extended), (oohg), PNotepad, ASP, (Linux/Flagship/harbour 3.2)
"The world is full of kings and queens, who blind our eyes and steal our dreams Its Heaven and Hell"
https://github.com/JoseQuintas/
- Jairo Maia
- Moderador
- Mensagens: 2820
- Registrado em: 16 Ago 2010 13:46
- Localização: Campinas-SP
- Curtiu: 2 vezes
Fim do CSOSN?
A alíquota da CBS (federal) e IBS (estadual/municipal) somadas geram o IVA, e o IVA NÃO PODERÁ ultrapassar 26,5%. Repito: NÃO PODERÁ ULTRAPASSAR 26,5%. Quando a reforma fala em redução, trata-se de redução sobre essa alíquota, ou seja o IVA, que sim pode variar de estado para estado, mas ficarão próximas de 26,5 em todos, (CLARO, COM CERTEZA), mas não pode ultrapassar esse limite.
Em São Paulo, os produtos que compõem a cesta básica são isentos, e ovos e hortifrutis pertencem a cesta básica, assim frutas, legumes, grãos e verduras vendidos in natura ou minimamente processados, são isentos. Minimamente processados entenda produtos por exemplo picados, descascados, ou pré cozidos (batata palito ou mandioca por exemplo), e afins, que facilitam o preparo, mas não mudam a textura. Se muda a textura, então entra como produto industriaizado e é tributado.
Em 2027 serão extintos os impostos federais (PIS, COFINS, IPI e IOF), que passa a se chamar apenas CBS. E em 2027 também entra em vigor o IS (imposto seletivo), que fica fora do limite de 26,5% (aliás, não tem teto para o IS).
Poderão ser aplicados o IS sobre:
- Cigarros;
- Bebidas alcoólicas;
- Pesticidas;
- Bebidas e alimentos com alto teor de açúcar;
- Produtos prejudiciais ao meio ambiente;
- Veículos poluentes (incluindo carros elétricos).
Deve ter sido já definido em Lei Complementar a definição de "alto teor de acúcar", mas ainda não vi. Também serão definidas as alíquotas de IS para cada setor, ventila a ventos fortes que cigarros chegará até 2033 em 250% de imposto.
Em São Paulo, os produtos que compõem a cesta básica são isentos, e ovos e hortifrutis pertencem a cesta básica, assim frutas, legumes, grãos e verduras vendidos in natura ou minimamente processados, são isentos. Minimamente processados entenda produtos por exemplo picados, descascados, ou pré cozidos (batata palito ou mandioca por exemplo), e afins, que facilitam o preparo, mas não mudam a textura. Se muda a textura, então entra como produto industriaizado e é tributado.
Em 2027 serão extintos os impostos federais (PIS, COFINS, IPI e IOF), que passa a se chamar apenas CBS. E em 2027 também entra em vigor o IS (imposto seletivo), que fica fora do limite de 26,5% (aliás, não tem teto para o IS).
Poderão ser aplicados o IS sobre:
- Cigarros;
- Bebidas alcoólicas;
- Pesticidas;
- Bebidas e alimentos com alto teor de açúcar;
- Produtos prejudiciais ao meio ambiente;
- Veículos poluentes (incluindo carros elétricos).
Deve ter sido já definido em Lei Complementar a definição de "alto teor de acúcar", mas ainda não vi. Também serão definidas as alíquotas de IS para cada setor, ventila a ventos fortes que cigarros chegará até 2033 em 250% de imposto.
Abraços, Jairo
Harbour / Clipper 5.2e - Blinker 7
(Não respondo dúvidas por MP ou E-mail. Por favor, não encaminhe via mensagem privada ou e-mail, dúvidas que podem ser compartilhadas com todos no fórum)
Harbour / Clipper 5.2e - Blinker 7
(Não respondo dúvidas por MP ou E-mail. Por favor, não encaminhe via mensagem privada ou e-mail, dúvidas que podem ser compartilhadas com todos no fórum)
-
marco.prodata
- Usuário Nível 3

- Mensagens: 238
- Registrado em: 30 Nov 2018 10:07
- Localização: Caratinga
Fim do CSOSN?
Uma pequena palinha sobre a reforma tributária.
Principais mudanças:
- Imposto cobrado por fora -> Os novos impostos são cobrados por fora ou seja, hoje quando vc fala para o cliente que o preço do produto é 100 reais, qdo ele chega no caixa vai pagar 100, com a mudança ao chegar no caixa ele vai pagar 126, que é o preço da mercadoria mais os impostos da operação.
- Apuração assistida -> Haverá uma apuração assistida pela receita federal nos moldes das declarações do IR, onde a apuração já vem pronta e a empresa só complementa as informações.
- Aumento da base tributária -> Várias operações que hoje não pagam os impostos que serão extintos vão pagar os novos impostos, como Aluguel, compra e venda de casa, ingressos para shows, jogos, compra e venda de jogadores de futebol
- Imposto no destino -> Mudança no local de arrecadação do imposto, hoje os impostos vão para a origem da operação comercial, com a reforma os impostos vão para o Destino. Ex: Um cliente de MG compra de uma empresa de SP, hoje o imposto fica pra SP, com a reforma o imposto vai pra MG
- Split Payment -> Governo vai recolher sua parte do imposto direto na operação de pagamento através dos gateways de pagamento. Ex: Uma venda no cartão, onde o produto tenha o valor 100 reais, e os impostos 26, a operadora do cartão vai receber os 126, repassar os 100 para o cliente e já repassar os 26 para o governo.
- Não existira mais DIFAL, ST
- Simples nacional vai ter a opção de recolher o IBS/CBS por fora da cesta de tributos que pagam, para ter mais competitividade, já que quem compra de SN não poderá mais aproveitar credito presumido, apenas o valor do imposto da operação.
Dia 01/01/2026 se os sistemas não estiverem emitindo os xmls com as tags da reforma serão "REJEITADOS"
São novos impostos com sistemática de funcionamente bem diferente dos impostos que estamos acostumados a trabalhar.
O periodo de transição vai de 2026 a 2032, sendo que o CBS já vai entrar 100% em 2027.
O IPI não foi extinto, apenas zerado, e hj só está previsto para os operações com mesma mercadoria produzida na ZFM.
O IS é um novo imposto.
Os impostos antigos não entram na BC dos novos.
Acho que é um bom resumo. Se tiverem mais dúvidas, postem aqui que se souber a respeito vou respondendo.
Principais mudanças:
- Imposto cobrado por fora -> Os novos impostos são cobrados por fora ou seja, hoje quando vc fala para o cliente que o preço do produto é 100 reais, qdo ele chega no caixa vai pagar 100, com a mudança ao chegar no caixa ele vai pagar 126, que é o preço da mercadoria mais os impostos da operação.
- Apuração assistida -> Haverá uma apuração assistida pela receita federal nos moldes das declarações do IR, onde a apuração já vem pronta e a empresa só complementa as informações.
- Aumento da base tributária -> Várias operações que hoje não pagam os impostos que serão extintos vão pagar os novos impostos, como Aluguel, compra e venda de casa, ingressos para shows, jogos, compra e venda de jogadores de futebol
- Imposto no destino -> Mudança no local de arrecadação do imposto, hoje os impostos vão para a origem da operação comercial, com a reforma os impostos vão para o Destino. Ex: Um cliente de MG compra de uma empresa de SP, hoje o imposto fica pra SP, com a reforma o imposto vai pra MG
- Split Payment -> Governo vai recolher sua parte do imposto direto na operação de pagamento através dos gateways de pagamento. Ex: Uma venda no cartão, onde o produto tenha o valor 100 reais, e os impostos 26, a operadora do cartão vai receber os 126, repassar os 100 para o cliente e já repassar os 26 para o governo.
- Não existira mais DIFAL, ST
- Simples nacional vai ter a opção de recolher o IBS/CBS por fora da cesta de tributos que pagam, para ter mais competitividade, já que quem compra de SN não poderá mais aproveitar credito presumido, apenas o valor do imposto da operação.
Dia 01/01/2026 se os sistemas não estiverem emitindo os xmls com as tags da reforma serão "REJEITADOS"
São novos impostos com sistemática de funcionamente bem diferente dos impostos que estamos acostumados a trabalhar.
O periodo de transição vai de 2026 a 2032, sendo que o CBS já vai entrar 100% em 2027.
O IPI não foi extinto, apenas zerado, e hj só está previsto para os operações com mesma mercadoria produzida na ZFM.
O IS é um novo imposto.
Os impostos antigos não entram na BC dos novos.
Acho que é um bom resumo. Se tiverem mais dúvidas, postem aqui que se souber a respeito vou respondendo.